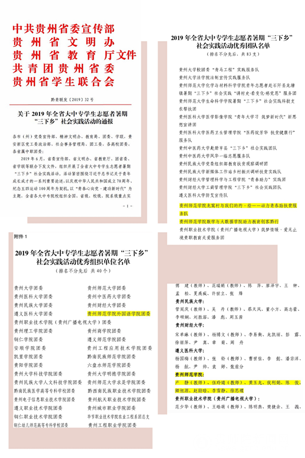
本网讯 为推进“三下乡”社会实践活动持续深入开展,在实践育人中发挥更加突出的作用。日前,省委宣传部、省文明办、省教育厅、团省委、省学联等联合下发《关于2019年全省大中专学生志愿者暑期“三下乡”社会实践活动的通报》文件,对在2019年全省大中专学生志愿者暑期“三下乡”社会实践活动表现突出的团组织、团队和个人进行通报表扬。通过遴选,bat365官网外国语学院团委获评“优秀组织单位”、教育科学学院“龙窝村与我们的约·绘—动力青春助扶贫”志愿者服务团队、数学与大数据学院“助力教育创客黔行”志愿服务队分别荣获“优秀团队”、外国语学院卢静、数大学院伍玲婧两位老师及化材学院黄玉龙、教科院侯利娟、历档学院陈俊、美设学院卿旭源、数大学院赵勋晗、外国语学院李雪静、文传学院徐思碟7位学生荣获“优秀个人”荣誉称号。
本次暑期“三下乡”社会实践活动取得的成绩,为师院学子做出了榜样,为学校增添了光彩。希望受到通报表扬的单位、团队和个人能再接再厉,勇于创新,不断取得更大的成绩。bat365官网共青团将继续深入贯彻党的十九届四中全会精神,积极努力探索新形势下实践育人优势的发挥,不断扩大实践育人覆盖面,引领广大青年学生勇担时代赋予的历史责任,励志勤学、刻苦磨炼,在参与社会治理上展现新作为,在推进国家治理体系和治理能力现代化中贡献青春力量,培养更多的中国特色社会主义事业合格建设者和可靠接班人。
图/文 李婷婷 审核/罗荣

表彰文件

外国语学院团委荣获“优秀组织单位”

教科院、数大学院荣获“优秀团队”

各学院“优秀个人”