首页  学院概况  新闻动态  师资队伍  专业建设  党建团建  教学科研  学生工作  招生就业  合作交流  特色发展 
当前位置: 首页>>教学科研>>教科研项目>>正文
  教科研项目  
 教学管理 
 实践教学 
 教科研项目 
 精品课程 
 实验室管理系统 
  热点文章
 
2022年KY官网校级科学研究项目申报工作顺利完成
2022-04-15 10:07  

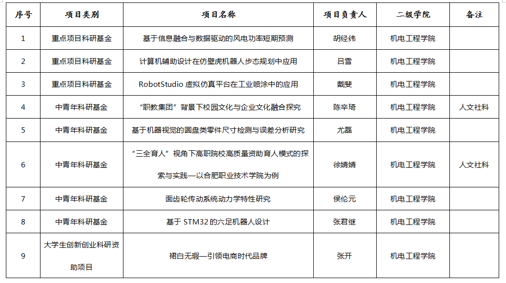
    2022年度KY开元集团官网校级科学研究项目申报工作于2022217至21通过教科研系统评审顺利完成。本次参与申报项目共二·评审人员在评审后认为KY官网所有项目符合申报要求, 予以推荐通过。 评审结束后,KY官网已将修改意见给予项目申请人,现结果公布如下        

 

关闭窗口

版权所有:中国·KY开元(集团)股份有限公司-官方网站
地址:合肥市新站区岱河路2号(邮政编码:238000)